返回列表 发布新帖

[公司新闻] 【积分地图】

175 3
发表于 2024-12-5 11:33:21 | 查看全部 阅读模式

马上注册,结交更多好友,享用更多功能,让你轻松玩转社区。

您需要 登录 才可以下载或查看,没有账号?立即注册

×


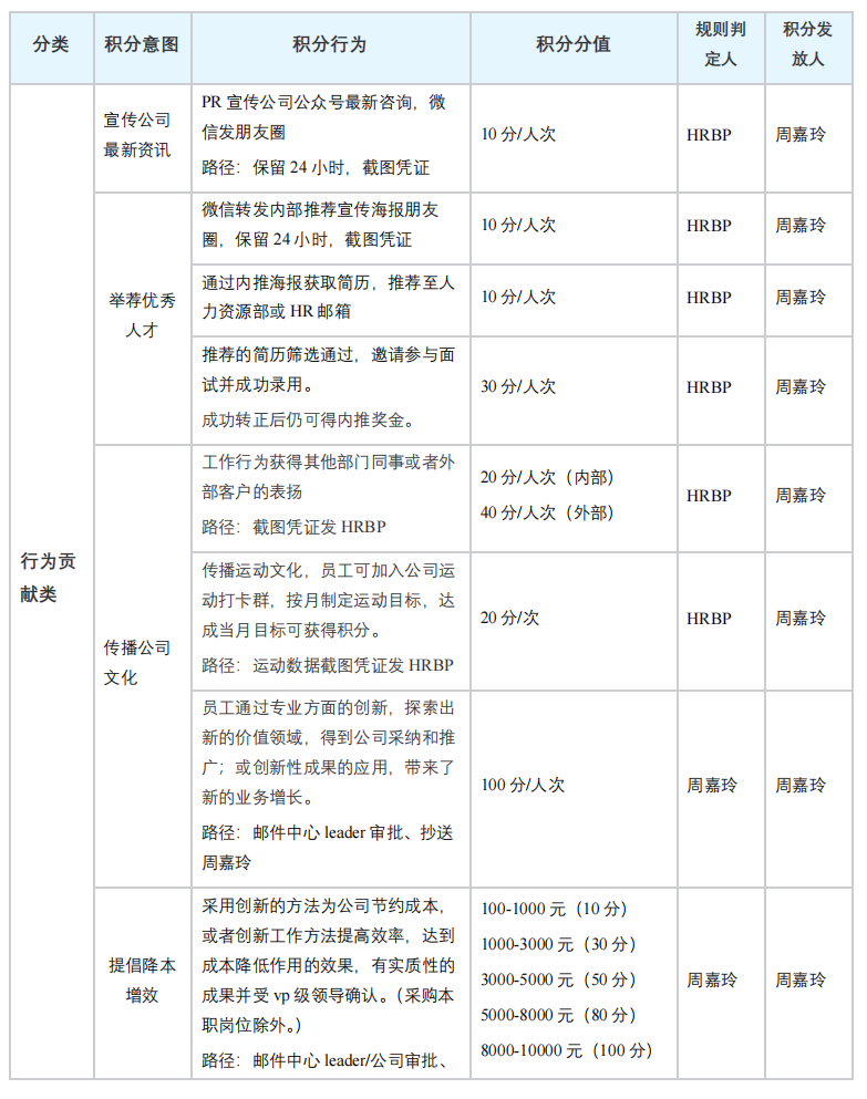
【积分地图】在数说员工积分小程序正式上线前,我们精心定义了一系列积分行为,旨在鼓励大家在日常工作中展现最佳状态,贡献智慧与力量。依据下方列表积分行为的特定路径去执行,在将相关成果交由规则判定人进行审核且通过之后,即可顺利获得相应的积分。



QQ20241205-113248.jpg
























































































































































































































































































































































































































评论3

夕阳渔民楼主Lv.9手机认证 发表于 2026-3-18 11:00:39 | 查看全部
东渡扶桑
夕阳渔民楼主Lv.9手机认证 发表于 2026-3-18 11:00:46 | 查看全部
洒水
夕阳渔民楼主Lv.9手机认证 发表于 2026-3-18 11:00:58 | 查看全部
为所说的大小

回复

您需要登录后才可以回帖 登录 | 立即注册

本版积分规则

投诉/建议联系

admin@discuz.vip

未经授权禁止转载,复制和建立镜像,
如有违反,追究法律责任
  • 关注公众号
  • 添加微信客服
Copyright © 2001-2026 Discuz! X 企飞版 版权所有 All Rights Reserved. 皖ICP备16010102号
关灯 在本版发帖
扫一扫添加微信客服
返回顶部
快速回复 返回顶部 返回列表